ORGANISASJONSPLAN FOR 2025
Innledning
Styret i OK Moss ønsker ved organisasjonsplanen å samle alle relevante dokumenter i klubben. Vi har ved arbeidet med planen jobbet med malen fra Norges Idrettsforbund, og har hatt gode diskusjoner om hva vi ønsker skal stå i planen.
Organisasjonsplanen skal være et levende dokument, som vi satser på å jobbe med og oppdatere jevnlig. Selv om planen er som den er pr. nå, så kan vi etter hvert fylle på dokumentet med enda flere områder. Dette er en viktig oppgave for styret å arbeide videre med.
Målet er at dokumentet brukes jevnlig, og at den er til hjelp både for styret, men ikke minst også for den enkelte medlem og andre interessenter når en ønsker å få svar på noe i forbindelse med klubben vår.
Grunnlagsopplysninger for idrettslaget
Navn: OK Moss
Stiftet: 4. mars 1964
Idrett: Orientering
Postadresse: Postboks 404, 1501 MOSS
E-postadresse: leder@ok-moss.no
Bankkonto: 1503 75 49921
Bankforbindelse: Sparebank 1 Østfold/Akershus
Internettadresse: http://www.ok-moss.no/
Organisasjonsnummer: 983766188
Anleggsadresse: Noreødegården
Tatt opp som medlem i Norges idrettsforbund og olympiske og paralympiske komite/NIF:
Registrert tilknytning til Østfold idrettskrets
Registrert tilknytning til Moss idrettsråd
Registrert tilknytning til Norges Orienteringsforbund
Idrettslagets formål
Klubbens formål er ved samarbeid og kameratskap å fremme orienteringsidrett og friluftsliv.
Målsettinger for 2025
| Sosialt utvikling av klubbtilhørighet | Ansvar | Resultat |
| Gjennomføre treningssamling i Tyrkia for ungdom/junior i vinterferien | Sportsutvalget | |
| Gjennomføre klubbtur til NordJysk i Danmark | Sportsutvalget | |
| Delta på Hallandspremieren for ungdom/junior med ØOK | Sportsutvalget | |
| Delta på Five-O (privat organisering - ikke klubbtur) | Sportsutvalget | |
| Delta på NM Natt og NC Kristiansand | Sportsutvalget | |
| Gjennomføre klubbtur til Tiomila | Sportsutvalget | |
| Delta på NM sprint i Lillomarka | Sportsutvalget | |
| Delta på NC og JWOC uttak Rogaland | Sportsutvalget | |
| Delta på Unionsmatchen for ungdom/junior med ØOK | Sportsutvalget | |
| Delta på NC: Trondheim Open JWOC uttak | Sportsutvalget | |
| Gjennomføre klubbtur til Jukola | Sportsutvalget | |
| Gjennomføre klubbtur til O-festivalen på Geilo | Sportsutvalget | |
| Delta på Sørlandsgaloppen (privat organisering - ikke klubbtur) | Sportsutvalget | |
| Delta på O-Ringen (privat organisering - ikke klubbtur) | Sportsutvalget | |
| Delta på HL/OLL i Sandefjord | Sportsutvalget | |
| Delta på NM uka på Hadeland | Sportsutvalget | |
| Delta på Veteranmesterskapet på Notodden | Sportsutvalget | |
| Delta på NC: Sprint/Mellom, O-Idol, NM jr stafett på Ås | Sportsutvalget | |
| Gjennomføre klubbtur til 25-Manna med 1 lag | Sportsutvalget | |
| Delta på Blodslitet | Sportsutvalget | |
| Gjennomføre besøk til OK Tyr (Lången/Korten) for ungdom/junior | Sportsutvalget | |
| Delta på O-Event (privat organisering - ikke klubbtur) | Sportsutvalget | |
| Delta på O-Event (privat organisering - ikke klubbtur) | Sportsutvalget | |
| Arrangere o-tekniske treninger hver tirsdag uke 14-40 bortsett fra i skoleferier | Sportsutvalget | |
| Arrangere treningsløp hver torsdag uke 14-40 bortsett fra i skoleferier | Sportsutvalget | |
| Arrangere intervaller hver tirsdag uke 41-13 fra Reier skole | Sportsutvalget | |
| Arrangere o-tekniske treninger hver torsdag fra NØG uke 41-13 med påfølgende felles kveldsmat | Sportsutvalget | |
| Arrangere enkelte lørdags/søndags treninger/løp utenfor sesong felles for ØOK | Sportsutvalget | |
| Arrangere Sommer-O-skole for egne medlemmer, samt invitere ØOK | Urokråkeansvarlig | |
| Gjennomføre rekrutteringsaktiviteter ved utvalgte skoler | Urokråkeansvarlig | |
| Arrangere stand på aktivitetsdagen i Nesparken og Christian Fredrik løpet | Sportsutvalget | |
| Arrangere nybegynnerkurs 3 kvelder i Nesparken | Trener (rekrutt) | |
| Følge opp kontrakt med trener for rekrutter | Sportsutvalget | |
| Følge opp kontrakt med trener for ungdom/junior | Sportsutvalget | |
| Følge opp nybegynnere på treninger | Trener (rekrutt) | |
| Følge opp ungdom på treninger | Urokråkeansvarlig | |
| Følge opp juniorer på treninger | Trener (ungdom/junior) | |
| Følge opp juniorer på løp/NC | Junioransvarlig | |
| Bli topp 2 sammenlagt i Ungdomsserien | Sportsutvalget | |
| Stille med 2 lag på 15-stafetten og minst 2 lag i ungdomskonkurransen | Sportsutvalget | |
| 3 topp 3 plasseringer i KM stafett | Sportsutvalget | |
| Øke løpsdeltagelse for Urokråker i forhold til 2023 | Urokråkeansvarlig | |
| Gjennomføre Lørdagskjappen med min 100.000,- i overskudd. | Leder Lørdagskjappen | |
| Gjennomføre øvrige løp med høyt nivå. | Arrangementsansvarlig | |
| Videreføre kartplan med 5 års perspektiv. | Kartansvarlig | |
| Videreføre framdriftsplanen m/tidsfrister for arrangementene våre for 5 år. | Arrangementsansvarlig | |
| Videreføre stolpejakt i Moss, Våler, Vestby og Råde, med 1 000 000 stolpebesøk og minimum 600 stolper. | Stolpejaktansvarlig | |
| Opprettholde et antall sosiale arrangement på NØG | Leder OK Moss | |
| Holde hjemmesidene oppdatert og relevant. | Styret og informasjonsansvarlig | |
| Være aktiv og synlige i sosiale medier. Øke følgermassen på vår facebookside. | Styret | |
| Selge 260 konvolutter med overskudd på 60.000,- | Leder tur-o | |
| Minimum 6 styremøter i løpet av året | Leder | |
| Oppstart av Låveprosjektet | Hytte komiteen |
TILTAKSPLAN
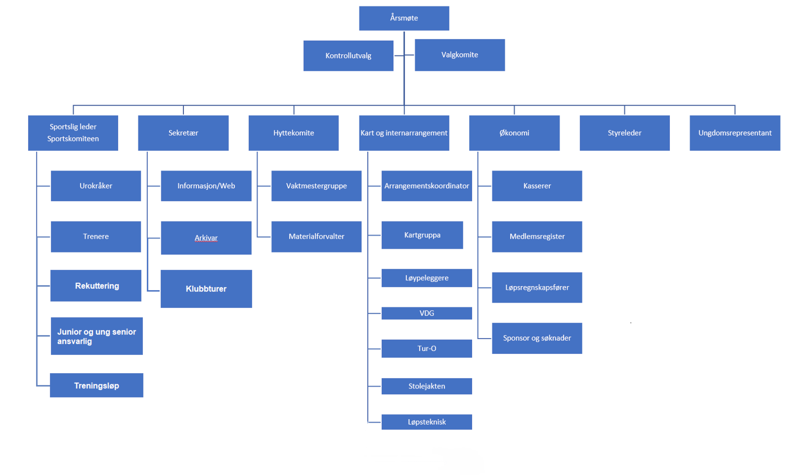
IDRETTSLAGETS ORGANISASJON

ÅRSMØTET
- Årsmøtet er klubbens høyeste myndighet.
- Årsmøtet blir avholdt hvert år innen utgangen av mars.
- Protokollen fra årsmøtet sendes til Brønnøysundregisteret hvor styrets medlemmer oppdateres. Protokollen legges ut på idrettslagets internettsider.
- Innkalling til årsmøtet skal skje med minst 4 ukers varsel.
- Innkalling annonseres på nettet, og sendes til medlemmene.
- Innkomne forslag skal være styret i hende 7 dager før årsmøtet.
- Årsmøtet er for medlemmer i klubben, det vil si de som har betalt medlemskontingenten.
- Årsmøtet legger grunnlaget for styret sitt arbeid og alle som ønsker å bli med å bestemme hvordan klubben skal drives bør stille på årsmøtet.
- Årsmøtet skal gjennomføres slik det er fastsatt i vedtektene.
VALGKOMITEEN
Valgkomiteen har en av klubbens viktigste oppgaver. Den har ansvaret for personalmessig og funksjonell utvikling av klubben ved å rekruttere nye styremedlemmer/-medarbeidere etter nøye vurderinger av medlemsmassen.
Valgkomiteen skal:
- å utarbeide en arbeidsplan for inneværende valgperiode.
- å vurdere styrets og komiteenes virksomhet.
- se til at medlemmenes syn på styrets arbeid blir tatt opp til behandling.
- å diskutere med styret om eventuelle endringer i styrets sammensetning.
- å holde seg informert om, og diskutere med, medlemmene om ulike kandidater for styreoppdrag, og derigjennom få rede på om ønskede personer har kunnskap, tid og interesse for oppdraget.
- å gjennomgå for styret og medlemmene hvilke forandringer / nomineringer som kommer til å bli foreslått.
- ved behov å foreslå for styret at passende kandidater får relevant utdannelse for påtenkte oppdrag.
- før årsmøtet, på det tidspunkt vedtektene bestemmer, avgi skriftlig forslag på nomineringen som skal forelegges medlemmene på årsmøtet.
- under årsmøtet å presentere valgkomiteens forslag, samt etter årsmøtet å analysere eget nominasjonsarbeidet.
KONTROLLUTVALG
Kontrollutvalget skal påse at:
- Idrettslagets midler er anvendt i henhold til klubbens vedtekter.
- Idrettslagets midler går til de aktivitetene som årsmøtet har fattet vedtak om
- Idrettslagets økonomiske disposisjoner er i samsvar med idrettslagets vedtekter
- Idrettslaget har økonomisk kontroll, internt årsregnskapet og delårsrapporter gir et rettvisende bilde av idrettslagets drift
- Kontrollutvalget har arbeidsoppgaver som strekker seg utover hva engasjert revisor uttaler seg om og derfor må utføre egen informasjonsinnhenting og kontroller, særlig med hensyn til de tre øverste punktene i listen over.
Styrets funksjon og sammensetning
Styret i OK Moss består av leder, sekretær, leder i økonomikomiteen, leder i orienteringsutvalget, leder i kart- og arrangementkomiteen, leder i hyttekomiteen, barneidrettsrepresentant (leder av UROkråkene) og ungdomsrepresentant.
Styret har følgende oppgaver:
- Planlegge og ivareta lagets totale drift, herunder mål- og strategiarbeid, budsjett og regnskap samt oppgaver beskrevet i §1 NIFs lover, lovnorm for idrettslag. styret har ansvar for at det finnes retningslinjer for aktiviteten i klubben
- Iverksette bestemmelser og vedtak fattet av årsmøte eller andre overordnede idrettsmyndigheter
- Stå for lagets daglige ledelse, og representere laget utad * Disponere lagets inntekter (tilskudd, kontingent o.a.) og fordele disse etter plan og godkjent budsjett
- Oppnevne komiteer og utvalg etter behov, og utarbeide instruks for disse.
KLUBBLEDER
Klubbleder er øverste administrative leder for Orienteringsklubben Moss. Klubbleder (eller den han /hun eventuelt i samarbeid med styret bemyndiger), skal representere OK Moss i de fora hvor vi har møteplikt.
Klubbleder skal dessuten:
- Kalle inn til styremøter.
- Sørge for gjennomføring av andre vedtektsbestemte møter (eks. Årsmøte).
- Sørge for at klubben overholder eksterne forpliktelser.
- Sørge for at klubben overholder eksterne tidsfrister.
- Påse at klubbens tillitsmannsapparat fungerer etter intensjonene.
- Stå som juridisk ansvarlig for klubbens nettsider.
- Fordele / Videresende post slik at den når ut til de personene som er ansvarlig for de aktuelle aktivitetene i klubben.
- Delegere arbeidsoppgaver iht ansvar og myndighet for øvrig.
- Være klubbens pressekontakt.
SEKRETÆR
Sekretærens hovedoppgaver er å ivareta referatfunksjoner på styremøter, årsmøter og andre møter i klubben, holde oversikt over inn- og utgående post, samt fungere som klubbens nestleder.
Sekretær skal dessuten:
- Skrive referater fra styremøter, årsmøter og andre møter i klubben som skal refereres.
- Fordele referater til styremedlemmer og andre aktuelle medlemmer.
- Ved leders fravær fungere som leder.
- Koordinere og ferdigstille årsberetning etter innspill fra de øvrige tillitsvalgte.
- Utføre andre løpende oppgaver etter vedtak i styret eller pålegg fra klubbens leder.
- Hente og videresende post slik at den når ut til de personene som er ansvarlig for de aktuelle aktivitetene i klubben.
- Være vararepresentant / stedfortreder for økonomileder ifm politiattester i idretten.
- Bistår sportslig leder med organiserings av reiser.
- Bistå med organisering av sosiale aktiviteter: sesongsavslutning, sommer avslutning osv.
Sekretær skal også besørge blomsterhilsen til klubbens jubilanter. Alle klubbens medlemmer overrekkes en blomsterhilsen det året de fyller 50 eller 75 år. (Ordningen gjelder ikke støttemedlemmer). Selve overrekkelsen skal primært skje ifm tilstelningen ved klubbhuset i etterkant av MM Lang.
ARKIVAR
Lokalavisenes omtaler av OK Moss, eller dets medlemmer, sakes ut og settes inn i utklippsbok. Treningsløp, konkurranser, arrangementer etc. likeså.
WEBMASTER
Vedkommende har løpende ansvar for klubbens nettsider.
Webmaster skal:
- Administrere klubbens domene og klubbens hjemmeside.
- Ajourholde informasjon og ha overordnet oppsyn med at hjemmesidens innhold samsvarer med klubbens drift og intensjoner for øvrig.
- Sørge for at upassende opplysninger ikke blir liggende på klubbens nettsider, og at foreldet / feil informasjon blir fjernet.
LEDER HYTTEKOMITÉ
Leder for hyttekomiteen har som hovedoppgave å styre drift og vedlikehold av klubbens lokaler og inventar (foruten løpsteknisk utstyr) på Noreødegården, lede hyttekomiteen og organisere bruken av lokalene.
Leder Hyttekomité skal dessuten:
- Være kontaktperson overfor klubbens medlemmer og utenforstående vedrørende bruken av klubbens lokaler på Noreødegården.
- Sørge for innkjøp av nødvendige forbruksartikler (Såpe, toalettpapir, vaskemateriell m.m.)
- Holde orden på nøkler til klubbhuset, og bestilling av nye ved behov.
- I samarbeid med hyttekomiteen styre det enklere vedlikeholdet av bygningsmassen.
- I samarbeid med hyttekomiteen komme med innspill til styret om kostnadsmessige utbedringer og innkjøp av nødvendig materiell til klubbhuset.
- Innkalle til dugnader for klubbens medlemmer etter behov og sørge for organiseringen og nødvendig utstyr til disse.
- Organisere bruken av lokalene og administrere utleie til både klubbens medlemmer og utenforstående.
Vaktmester gruppen
Bistår med diverse vedlikehold aktiviteter på NØG.
MATERIALFORVALTER
Materialforvalter ligger innunder leder hyttekomité og har sine oppgaver knyttet til ikke-teknisk arrangementsutstyr.
Materialforvalter skal:
- Vedlikeholde oversikt over arrangementsmateriell.
- Sammen med hyttekomiteen holde styr på lagring av materiell på Noreødegården.
- Fremme forslag til styret ved behov for anskaffelse av nytt arrangementsmateriell.
- Ha rollen som materialkoordinator for Lørdagskjappen
SPORTSUTVALG/SPORTSLIG LEDER
Sportslig leders hovedoppgave er å lede sportsutvalget. I sportsutvalget inngår urokråkeansvarlig, , ansatt trener for ungdom/junior og ansatt trener for nybegynnere.
Sportsutvalget har ansvar for fellestreninger (unntatt arrangement av treningsløp) og treningssamlinger, samt all løpsdeltagelse og oppfølging av det sportslige på alle nivåer, inkludert uttak av stafettlag.
Sportsutvalget oppdaterer årlig klubbens målsetting/tiltaksplan. Sportsutvalget planlegger, bestiller og utnevner reiseleder til klubbens fellesturer, store stafetter, større løp, Unionsmatch, Hovedløp/O-landsleir, O-idol, NM (Jr.), Norgescup (Jr.) og treningssamlinger. Ansvaret omfatter planlegging, budsjettering og påmelding, samt bestilling av transport og overnatting. Målet er at alle deltagere/løpere skal få en god opplevelse.
Sportsutvalget skal sørge for å få til sosiale aktiviteter for ungdommene for å bygge opp et godt samhold og miljø, og dessuten jobbe for at de får sportslig utvikling hvert år.
Sportslig leder følger opp trenere og deres fakturering av treningsarbeidet for klubben per måned.
Sportslig leder skal identifisere eventuelle uttaksløp.
Urokråkeansvarlig
Urokråkeansvarlig sine oppgaver:
- Følge opp UROkråkene på treninger og viderebringe innspill til ansatte hovedtrenere.
- Sørge for at det blir arrangert sosiale aktiviteter for ungdommene for å bygge opp et godt samhold og miljø, og dessuten jobbe for at alle får en sportslig utvikling hvert år.
- Sørge for at de eldste UROkråkene blir engasjert i ansvarsoppgaver.
- Sørge for at informasjon om stafetter, Mossemesterskap og ungdomsrelaterte løp når ut til UROkråkene.
- Være behjelpelig med påmeldinger til løp for de som ikke klarer det selv.
- Motivere UROkråkene til å delta på løp, treninger, samlinger og klubbturer.
- Bistå i klubbens rekrutteringsarbeid
- Ansvaret for Poengjakten og at nettside med info. er oppdatert
Trenere
SOM TRENER I OK MOSS SKAL DU BIDRA TIL:
- Mestring, selvstendighet og tilhørighet for utøveren
- Positive erfaringer med trening og konkurranse
- Å fremme et godt sosialt miljø, lagånd og vennskap
- At utøvere skal kunne drive idrett i andre avdelinger
- Samarbeid og god kommunikasjon med andre trenere, ledere og foreldre
- Vær et godt forbilde
- Møt presis og godt forberedt til hver trening
- Som trener er du veileder, inspirator og motivator
- Bry deg litt ekstra og involver deg i utøverne dine
- Bli kjent med utøvernes individuelle mål og opplevelser av treningen
- Søk å utvikle selvstendig vurderingsevne hos utøveren
- Vis god sportsånd og respekt for andre
- Vær bevisst på at du gir alle utøverne oppmerksomhet
- Enhver utøver eller gruppe skal utfordres til å utvikle sine ferdigheter
INNHOLDET I TRENINGEN SKAL VÆRE PREGET AV:
- En målrettet plan
- Progresjon i opplevelser og ferdigheter
- Stadig nye utfordringer slik at utøveren flytter grenser
- Effektiv organisering
- Saklig og presis informasjon
- Kreative løsninger
- Fleksibilitet ved problemløsning
- Som trener er du ansvarlig for god kommunikasjon
TRENINGSLØP
- Treningsløpene skal gi et varierende tilbud til klubbens medlemmer gjennom sesongen med faste torsdagsløp.
- Løpene kan tilpasses tema som passer med konkurranser som kommer.
- Sammen med arrangementsansvarlig planlegges treningsløpene i sesongen.
- Det skal velges kart, løpsansvarlig og løypelegger. Informasjonen publiseres på klubbens hjemmesider.
- VDG skal informeres innen XX om kartene og dato for løpene.
REKRUTTERING
Rekrutteringsansvarlig skal organisere følgende rekrutteringsarrangement:
- Stand på Christian Fredrik løpet - Stand på Moss idrettsråd aktivitetsdag.
- Bistå under nybegynnertreningen med rekrutteringsinformasjon til foreldre.
- Bistå under Halloween løpet med rekrutteringsinformasjon.
- Eventuelt andre rekrutteringsarrangement som kan være relevant.
JUNIOR/SENIOR ANSVARLIG
Følge spesielt opp juniorer og senior. Planlegge forberedelser til større attangement slik som Norges cup, norgesmesterskap osv.:
- Koordinere med hovedtrener for tilpasset trening opp mot større konkurranser.
- Sammen juniorer og sekretær planlegge reiser til NM og Norges Cup.
- Informere om prioriterte konkurranser opp mot mesterskap.
LEDER KART- OG ARRANGEMENTSKOMITÉ
Lederens hovedoppgave er å oppdatere kartproduksjonen
Leder kart- og Løypekomité skal dessuten:
- Sørge for at vi til enhver tid har oppdaterte kart
- Utarbeide rulleringsplan for kartrevisjon
- Vurdere å igangsette kartprosjekt over nye områder i samarbeid med VDG-leder.
- Påse at kartarbeidet foregår innenfor de budsjetterte rammer
- Søke spillemidler til kartproduksjon
- Vedlikeholde en oversikt over aktuelle samlingsplasser i forhold til kart.
- Inspirere til deltakelse på møter og kurs
- Bistå med utskrift av kart. Sørge for at klubben har tilstrekkelig forbruksmateriell.
LEDER VDG-KOMITÉ
(VDG = Kontakt og samarbeid om Vegetasjon-, Dyreliv- og Grunneierspørsmål)
Lederens oppgave er å sørge for at VDG komiteen bidra til at klubben forholder seg til-, og følger opp innholdet i ”Avtale om retningslinjer for o-idrettens forhold til naturmiljø og rettighetshavere”.
Leder av VDG-komité skal dessuten sørge for at:
- Komiteen fungerer som klubbens primære kontakt mot berørte parter i VDG-sammenheng.
- Komiteen inviterer grunneierlag, viltnemder og andre relevante forvaltningsorganer til møter med informasjon og meningsutveksling om treningsløp, tur-o og arrangementer for kommende sesong. Møtet skal avholdes 1. kvartal hvert år.
- Komiteen informerer styret om resultatet av kontaktmøter og mulige konfliktsituasjoner som kan oppstå.
- Vedlikeholde en kontaktliste (navn, funksjon, adresse, telefon, e-post) i forbindelse med lån av samlingsplasser og grunneiere.
- Komiteen før større arrangement (Lørdagskjappen etc.) tar initiativ til-, og bidrar til at det opprettes en kontakt mellom løpsledelse/løypeleggere og berørte grunneiere.
ARRANGEMENTKOORDINATOR
Arrangementskoordinator har sine oppgaver knyttet til arrangement og gjennomføringen av disse.
Arrangementskoordinator skal dessuten:
- Fremme forslag til styret om anskaffelse av nødvendig fast arrangementsmateriell ved behov.
- Vedlikeholde ”Arrangørhåndbok” for våre arrangementer.
- Avtale villighet, og opprette liste over løpsledere, løypeleggere for våre arrangement i en 1-3 års periode
- Vedlikeholde en funksjonær/kompetanse- liste (Excel med filtrering)
- Følge opp opplæring og rullering i viktige arrangementsroller.
- Finne løypeleggere til klubbens årlige løp.
- Fylle en rolle som ”mentor” for løpsledere og ledere for de enkelte ansvarsområdene i våre arrangement.
ANSVARLIG FOR TUR-ORIENTERING
Tur-O-ansvarlig skal organisere og ha ansvar for hele gjennomføringen av tur-orientering i Moss og omegn. Oppgaven styres helst gjennom en tur-o-komité på 2-3 medlemmer, slik at det er mulig med en fornuftig arbeidsdeling.
Ansvarlig for tur-o skal:
Etter avsluttet Tur-o sesong utarbeide forslag til nye tur-o områder som skal benyttes der påfølgende år, og orientere leder av VDG-komité om dette, slik at dette er klart før møtet med grunneiere og viltmyndigheter som finner sted i 1. kvartal.
Utarbeide komplett tur-o-konvolutt, med:
- Kart med poster og postbeskrivelser
- Oversiktskart som viser områdeoversikt over hvor man finner tur-o i Moss m/ omegn
- Stemplingskort med postbeskrivelser
- Informasjonsskriv om årets tur-orientering og info om hvor kortene kan returneres
- Kort brosjyre med info om o-sporten og evt sponsorbilag hvis avtale inngås
- Sørge for trykking / klargjøring av tilstrekkelig antall konvolutter.
- Gjøre avtale med utsalgssteder for tur-o-konvolutter (Se på fjorårets arr. slik at man kan holde en viss kontinuitet i forhold til salgssteder)
- Kontakte presse i forkant av tur-o-oppstart slik at man kan få litt oppmerksomhet rundt tur-orienteringen.
- Gjennomføre avslutningskveld på Noreødegården på høsten (dato bør bestemmes så tidlig at det fremgår av informasjonen i konvolutten hvor og når dette skjer)
- Sørge for at postflagg og tenger er på plass i skogen hele den annonserte perioden
- Vedlikeholde postmateriell og kjøpe inn nytt ved behov.
- Vedlikeholde info om arrangementet på turorientering.no
- Lage lister over deltakere med kontrollkort og nett-registrerte før utdeling av plaketter og merkesalg
- Føre statistikker over tur-o salg og deltakeroversikter
- Jobbe aktivt for å videreutvikle tur-orienteringen spesielt og o-sporten generelt
STOLPEJAKTANSVARLIG
Definere kartområder til stolpejakt i alle de fire kommunene, Moss, Våler, Vestby og Råde. Sørge for en rulleringsplan slik at tilbudet varieres fra år til år.
- Hovedansvaret for planlegging, gjennomføring av stolpejaktsesongen.
- Lage kontrakt med stolpejaktforeningen ut i fra antall kart. (gjøres hvert år)
- Planlegge antall stolper, stolpeplasseringer, definere vanskelighet nivå på stolpene.
- Koordinere med VGD komiteen/kartansvarlig i forhold til kart som blir brukt til stolpejakt.
- Laste opp kart og nødvendig informasjon via stolpejaktforeningens sider.
- Klargjøre gamle stolper, evt. skaffe en sponsoravtale med et byggevarehus om nye stolper/strips.
- Sende inn søknader til kommunene om økonomisk støtte til tiltakene, søke midler hos stiftelser.
- Skaffe sponsorer til hvert kartområde.
- Laste opp informasjon om sponsorer/samarbeidspartnere på stolpejaktens sider.
- Bestille dekaler fra stolpejakten.
- Sette ut stolper og kvalitetsikre plasseringer.
- Kvalitetsikre at kart og stolper er klarer til lanseringsdato i appen.
- Sørge for løpende informasjon i stolpejakten i Moss og omegns facebooksider, samt på OK Moss sin hjemmeside.
- Vedlikeholde stolper underveis gjennom sesongen.
- Svare på henvendelser som kommer inn via facebook/hjemmesidene.
- Organisere innplukking av stolpene ved sesongslutt
Løypeleggere
Hensikten med ansvarlig for løypeleggere er å utvikle klubben kompetanse på løypelegging.
- Gi støtte til nye løypeleggere
- Arrangere temakvelder for løypeleggere.
Løpsteknisk
Ha kontroll med klubbens løp teknisk utstyr:
- Lisenser til EMIT og Brikkesys eller eventuelt annet tidtaker system.
- Tidtaker utstyr.
UNGDOMSREPRESENTANT
Ungdomsrepresentantens oppgave er å bringe informasjon fra styret til ungdommene og si ungdommens meninger til styret. Ta opp temaer som ungdommene i klubben synes er viktige.
ØKONOMILEDER
Økonomileder er ansvarlig for den økonomiske driften av klubben. Denne skal sammen med kasserer legge frem periodiske regnskap og budsjetter, og har det overordnede ansvar for at klubbens regnskapsføring er iht de til enhver tid gjeldende bestemmelser.
Økonomileder skal videre:
- Sørge for i samarbeid med leder at klubben sender inn søknader om tildelinger av midler fra private og offentlige.
- Fremlegge halvårs- og årsregnskap for klubbens styre og årsmøte.
- Ha ansvar for klubbens ajourhold av politiattester iht off. pålegg fra 1.1.2009.
- Melde fra når man oppdager budsjettoverskridelser eller andre betydelige avvik som vil kunne ha følger for den daglige drift av klubben.
- Være klubbens ressursperson i økonomisaker og stille på møter som tar for seg fagområdet regnskap / økonomi.
- Være pådriver for at klubben skal kunne få dugnader / andre inntektsbringende oppgaver.
- Administrere lønn til trener.
Kasserer
Kasserers oppgave er å bokføre klubbens regnskap i samsvar med de regler som til en vær tid er gitt av Norges Idrettsforbund og Olympiske Komité og av klubbens vedtekter.
Kasserer skal dessuten:
- Inneha bankfullmakt, være oppført som primærbruker i regnskapssystemet og foreta samtlige utbetalinger for klubben.
- Sørge for at samtlige bilag inneholder de nødvendige opplysninger.
- Påse attestasjon av bilag med unntak av løpsavgifter og faste leieforhold.
- Sørge for bokføring av alle ut og innbetalinger.
- Avstemme regnskapet løpende.
- Sørge for innkreving av løpsavgifter ifm våre løp.
- I samarbeid med den ansvarlige for ajourhold av medlemsregisteret, løpsregnskapet, tur-O, klubbhus, klubbtøy og samlinger - følge opp innbetaling og andre fordringer som klubben har.
- I samarbeid med økonomileder og styret, sørge for at klubbens regnskapssystem fungerer etter intensjonene.
Løpsregnskapsfører
Løpsregnskapsfører har følgende oppgaver:
- Sjekke at fakturaer for løpsavgifter ikke inneholder andre løpere enn våre egne og at det ikke er krevd etteranmeldingsavgift for løpere opp t.o.m. 12 år.
- Sjekke at krav om løpsavgift er i samsvar med det beløp som er oppgitt i løpets innbydelse.
- Holde løpende oversikt over refusjonskrav til medlemmene (startkontingent, etter-anmeldingsgebyr, ikke-start, brikkeleie og evt. andre utlegg).
- Sende refusjonskrav pr. løper/familie på standardisert pdf-fil til kasserer 1-2 ganger pr. år
- Føre statistikk over individuelle starter fordelt på alder (-16 og 17-)
ANSVARLIG FOR MEDLEMSREGISTER
Ansvarlig for medlemsregisteret skal sørge for alle nyinnmeldinger i klubben, samt løpende ajourhold over medlemmers adresse, telefonnummer og e-postadresser.
Videre skal ansvarlig for medlemsregister:
- Sammen med kasserer sørge for at det utstedes bankgiroer med medlemskontingenter til alle medlemmer.
- Bistå kasserer og andre med opplysninger som de trenger i utøvelsen av sine verv i klubben.
Spons og søknader
Spons og søknad medlemmene bistår økonomiansvarlig med søknader og sponsoravtaler.
Årshjulet identifiserer tidspunkter for faste søknader.
Søknader skal arkiveres.
Tilsagns arkiveres, og eventuelt krav om rapportering skal følges opp ansvarlig søker.
Alle søknader skal logges på registeret.
Medlemmer
Medlemskap i OK Moss er først gyldig og regnes fra den dag kontingent er betalt. For å ha stemmerett og være valgbar må et medlem ha vært tilsluttet idrettslaget i minst 1 måned og ha betalt kontingent.
Medlemskap i OK Moss kan opphøre ved utmelding, stryking eller eksklusjon. Utmelding skal skje skriftlig og får virkning når den er mottatt.
Strykning kan finne sted av medlem som ikke har betalt kontingent inneværende år. Medlem som strykes kan ikke tas opp igjen før skyldig kontingent er betalt. Hvis medlemmet skylder kontingent etter forfalt to års kontingent, skal medlemskapet bringes til opphør ved strykning fra idrettslagets side Ved innmelding bør medlemmene fylle ut »Skjema for innmelding». Dette for å få et bra og oversiktlig medlemskartotek. Medlemskontingent blir sendt ut fra klubben sin kasserer.
Forsikring
Idrettsforsikring for barn
Alle barn som er medlem av lag tilsluttet Norges idrettsforbund og olympiske og paralympiske komité (NIF) eller som deltar i organisert aktivitet i klubbens/lagets regi er forsikret gjennom Gjensidige barneidrettsforsikring.
Forsikringen omfatter barn til den dato de fyller 13 år.
Les mer om forsikring på Norsk Orienteringsforbund sine sider:
https://www.orientering.no/home/archive?pageId=0&q=forsikringer
Se; https://www.orientering.no/next/blog/post/254835/na-kan-du-sikre-deg-skadeforsikring-for-2025! for forsikring i 2025!
Anlegg
Klubbhuset på Noreødegården.
Garderoben på Noreødegården.
Se over sikt over klubbens kart på https://www.ok-moss.no/next/p/56121/kart.
Arrangement
OK Moss skal i 2025 arrangere følgende orienteringsløp:
| Dato | Løp | Løpsleder | Løypelegger |
| 19/1 | Øst for fjorden løp #1 | Erik Jakobsen | Erik Jakobsen |
| 26/1 | Øst for fjorden løp #2 | Erik Jakobsen | Erik Jakobsen |
| 5/4 | Lørdagskjappen | Anita Rostveit | Nina Lødeng og Elisabeth Rømch |
| 25/5 | KM sprint stafett (Verket) | ? | Donatas |
| 3/6 | Ungdomserieløp 3 | ? | Erik Jakobsen |
| 31/12 | Nyttårsløpet | Ungdommer |
Oversikt over våre egne treningsløp finner du her:
https://www.ok-moss.no/next/p/57224/treningslop
Her finner du veiledninger og instrukser for å arrangere alt fra større løp til mindre treninger:
https://www.ok-moss.no/next/p/57270/instruks-for-treningslop
Lørdagskjappen fem årsplan
| År | Terreng | Dato | Parkering | Arena | Løpsansvarlig/løypelegger |
| 2025 | Mosseskogen | 5/4 | Verket | Røysåsen | Anita/Nina og Elisabeth |
| 2026 | Kirkebygden | 25/4 | Skolen | Skolen | |
| 2027 | Torebråte | 17/4 | KNA | KNA | |
| 2028 | Mossemarka | 21/4 | Vannem og NØG | Skihytta | |
| 2029 | Brønnerødtjern Nord | 21/4 | Våk | Våk | |
| 2030 | Henestangen/Larkollen/kjempekastet | 6/4 |
Detaljer kommer.
Informasjon
Idrettslaget informerer medlemmene via nettsiden som har adresse: http://www.ok-moss.no/
Økonomireglement
Bankfullmakter
Kasser og Økonomiansvarlig skal ha bankfullmakt på klubbens bankkontoer med signatur hver for seg. Saldoen skal begrenses oppad til 100 000
Klubbens sparekonto skal disponeres av økonomiansvarlig, kasserer og leder i felleskap
Rapporterings ansvar
- Klubben har vedtekt festet at det skal være valgt en økonomiansvarlig og en kasser
- Økonomiansvarlig møter i styret og har ansvar for å legge frem økonomiske rapporter til styret
- Kasser skal rapportere løpende til økonomiansvarlig om utviklingen i forholdt til budsjett
- Økonomiansvarlig skal rapportere til styret så snart det er sannsynlig at budsjettposter overskrides og minst 4 ganger årlig.
- Kasser skal rapportere til økonomiansvarlig minimum 6 ganger årlig
- Kasser skal legge frem fullstendig avstemt regnskap for gjennom gang av styret for årets fem første mnd til styremøte i juni
Attestasjonsrutiner
Kasserer skal sørge for at samtlige fakturaer blir attestert av den som har ansvar for budsjettposten som skal belastes før faktura bokføres. Unntatt er løpsavgifter fakturert igjennom Eventor. I tillegg strøm og bredbånd som betales via autogiro.
Mail adressen kasserer@okmoss.no skal alltid være videre ført både til valgte kasseres e-post og økonomiansvarligs e-post.
All mottatt korrenspondanse på denne adressen skal enten lagers elektronisk eller printes ut og legges frem for styret på forespørsel.
Original fakturaerlagres i Visma
Budsjettoppfølging
Alle klubbens grupperinger er selv ansvarlige for at deres budsjett poster ikke overskrides og skal ha oversikt over eget forbruk
Budsjett settes opp av økonomiansvarlig etter innspill fra de enkelte grupperinger og gjennomgås i styret før årsmøtet
Ved avvik fra enkelt poster i budsjettet skal dette opp på styre møte for vurdering av omdisponeriger
Revisjon
Klubben årsregnskap skal være klart til revisjon senest 2 uker før årsmøtet skal avholdes
Kasser har ansvar for å gjøre avtale i forhold til klubbens kontrollutvalg.
Dersom klubbens kontrollutvalg ønsker kan de be om å få fremlagt periode regnskaper til revisjon i løpet av året. Dette skal da avtales med kasserer og økonomiansvarlig skal informeres om at interim revisjon ønskes utført og når dette er avtalt.
Innen 1. februar skal skjema RF-1321 sendes inn for tjenester kjøpt av klubben
Medlemskontingent
Medlemskontingenten fastsettes på årsmøtet som egen sak. Medlemskontingent skal betales for hvert enkelt medlem, familiemedlem skap regnes som en rabattordning og en må fortsatt registrere hvert enkelt medlem med navn og betalt beløp da revisor skal kontrollere medlemslister mot regnskap.
Kontingent for OK Moss fra sesongen 2024:
Familiemedlemskap kr. 2000,-
Ordinært medlemskap over 21 år kr. 800,-
Ordinært medlemskap under 21 år kr. 800,-
Støttemedlem kr. 200,-
Innkrevningsrutiner:
Faktura sendes ut innen utgangen av januar, god tid før årsmøte. Første purring sendes i løpet av juni. 31.12 kan medlemmer som ikke har betalt strykes.
KLUBBSTØTTE TIL MEDLEMMER
Startkontingent
Pkt. A - OK Moss dekker startkontigent for:
Ungdom (-16 år), 100%
Juniorer (17-20), 100%
Heltidsstudenter/ løpere i militærtjeneste under 26 år, 50%. Studenter kan søke til styret om å bli sponset 100% frem til og med 25 år. Søknaden må sendes styret senest 14 dager etter årsmøtet.
Deltagere i NM/NorgesCup/Testløp/uttaksløp godkjent dekket av sportsutvalget i henhold til organisasjonsplan, 100%
Stafetter, 100%
For senior (20+) dekkes startkontingenten 100% for alle løp i Østfold O-krets.
Pkt. B - OK Moss dekker ikke startkontigent for:
⦁ Senior løpere som ikke faller inn under punkt A
⦁ Etteranmeldingsgebyr, gjelder alle.
⦁ Kontingent ved ikke-startet, uansett årsak. Unntak hvor det kan fremlegges legeerklæring. Unntaket gjelder løpere som ville fått løpet dekket, ikke de som må betale selv.
⦁ Brikkeleie, gjelder alle.
⦁ Ferieløp/sommerløp, gjelder alle (løp i perioden etter o-festival helgen til skolestart i august)
Pkt. C - Unntaksregler:
Sportsutvalget kan vedta 50% dekning av startkontingent for senior løpere for løp i organiserte klubbturer.
Sportsutvalget kan etter søknad fra løpere som satser dekke hele eller deler av startkontingenten.
ANNEN KLUBBSTØTTE:
Trener/ turleders bruk av privat bil på klubbtur støttes med statens satser. (Skattefri sats uten tillegg for passasjer + reelle utgifter bompenger/ ferge)
Klubbturer ungdomssatsning 9-17 år
Ungdommene reiser på ungdomstur med trenere. Turene sponses i sin helhet for ungdommer og trenere. Løpsavgift, transport, overnatting og alle måltider dekkes.
- Unionsmatchen (Kretstur)
- Hallandspremiæren (Kretstur)
- HL trening • HL/OLL
- Camp Stokke
- Lången/Korten Karlstad
- O-idol (sammen med junior)
- O-troll
- Undomsserieovernatting
- O-festival (fra 16 år)
Klubbtur Junior+ (opp til 25 år)
NM/ Norgescup/ testløp/ uttaksløp godkjent av sportsutvalget sponses i sin helhet for juniorer når klubbens opplegg for reisen følges. Det kan søkes om spons for alternative reiseopplegg til sportslig leder i god tid før arrangementet. Trener sponses 100%.
Klubbtur bredde
Vi reiser som klubb med reiseleder (ikke trenere) som er utnevnt av styret. Både voksne og barn sponses, egenandel kan forekomme for alle.
Noen faste retningslinjer:
- Løpsavgift dekkes med 100%
- Egenandel for reise og overnatting skal stå i forhold til kostnaden. Budsjett for turen godkjennes i styre.
- Klubben organiserer overnatting og transport hvor det er relevant.
- Invitasjon skal inneholde informasjon om klubbspons og egenandel og hva denne dekker.
Liste over breddeturer:
- Treningssamling Vinter (14-20 år)
- Vårsamling
- TIOmila Sverige
- Jukola Finland
- O-festivalen med NC og seeding for O-idol. (Løpsavgift, egenandel overnatting hvis klubben opplegg følges, transporten dekkes av deltager). For 2025 gjør vi et forsøk med å arrangere felles overnatting.
- 25-manna Sverige
- Veteranmesterskap (Løpsavgift, sponse felles klubbmiddag)
- O-Event Borås
- Sørlandsgaloppen
For 2025 organiserer klubben transport og overnatting for Treningssamling vinter, Vårsamling, TIOmila, Jukola og 25-manna. For O-festivalen, O-event, Veteranmesterskap og Sørlandsgaloppen organiserer medlemmene overnatting og transport selv.
Private turer
Turene sponses ikke, men mange pleier å reise på disse arrangementene. Den enkelte familie gjør opp for seg. Foreldre organiserer selv. Styret velger ut en Infoansvarlig som holder deltagere oppdatert og lager informasjon på hjemmeside og kalender.
- Pinseløp Kongsberg og Hedemarken
- Five-O Påsken Sverige
- O-ringen Sverige
For samling og konkurranser relatert til landslag kan man søke til styre om å få reisestipend. Søknad skal sendes i god tid før (tidlig i sesongen) arrangementet.
Kompetansehelgen. Dekker deltagelse og overnatting, deltagere velges av styre.
Trenerkurs. Dekker klubben kursavgift til klubbens deltagelse.
Annen støtte til våre medlemmer
Gratis deltagelse på treningsløp og Kråkecup
Gratis kveldsmat etter vintertrening på torsdager (betales med å organisere en kveldsmat)
Gratis mat på sesongavslutning, sommeravslutning og juleavslutning.
Gratis deltagelse på faste og ad-hoc treninger. Vi har ikke treningsavgift.
Reklame/sponsoravtaler
Alle sponsor avtaler skal godkjennes av styret.
Drakter
Se under løpstøy i menyen "For medlemmer".
Retningslinjer for foreldre/foresatt
- Respekter klubbens arbeid. Det er frivillig å være medlem av OK Moss, men er du med følger du våre regler
- Engasjer deg, men husk at det er barna som driver idrett – ikke du
- Respekter treneren, hans/hennes arbeid og anerkjenn ham/henne overfor barna dine
- Lær barna folkeskikk.
- Gå foran som et godt eksempel
- Lær barna å tåle både medgang og motgang
- Motiver barna til å være positive på trening
- Vis god sportsånd og respekt for andre.
- Ved uenighet snakker du med den det gjelder – ikke om
- Husk at det viktigste av alt er at barna trives og har det gøy!
Retningslinjer for utøvere
- Gode holdninger
- Respektere hverandre
- Lojalitet mot klubb og trenere
- Hjelpe hverandre
- Følge klubbens regler
- Stille opp for hverandre
- Ærlig overfor trener og andre utøvere.
- Godt samhold
- Stå sammen
- Stille på treninger og stevner en har forpliktet seg til.
- Vise engasjement
- Gode arbeidsholdninger.
- Stolthet av sin egen innsats.
- Objektivt ansvar for miljø og trivsel.
- MOBBING ER IKKE AKSEPTERT
Politiattest
Politiattest skal avkreves av personer som leder av UROkråkene mener skal utføre oppgaver for idrettslaget som innebærer et tillits- eller ansvarsforhold overfor mindreårige eller mennesker med utviklingshemming. Med mindreårige menes barn og unge under 18 år. Personer under 18 år skal også avkreves politiattest. Den nedre grense er 15 år. Det er bedre å ha for mange attester enn for få.
Attestordningen håndteres av leder Økonomileder.
Hva skal idrettslaget gjøre?
Styret skal avkreve politiattest av alle ansatte og frivillige som skal utføre oppgaver for idrettslaget som innebærer et tillits- eller ansvarsforhold overfor mindreårige eller mennesker med utviklingshemming.
Styret skal oppnevne en person som er ansvarlig for å håndtere ordningen med politiattest i idrettslaget. Det skal også oppnevnes en vararepresentant.
Idrettslaget skal ikke gi oppgaver som innebærer et tillits- eller ansvarsforhold overfor mindreårige eller mennesker med utviklingshemming til personer som ikke fremviser politiattest eller som har anmerkninger på attesten.
Idrettslaget kan når som helst kontakte NIF for råd og veiledning i disse sakene på telefon 800 30 630 eller på e-post til politiattest@idrettsforbundet.no.
Utmerkelser og æresbevisninger
Æresmedlemskap
Æresmedlemmer i klubben kan etter forslag utnevnes av styret.
Følgende kriterier er brukes i vurderingen:
• enkeltmedlemmet har vist ekstraordinær innsats for klubben over lengre tid
• enkeltmedlemmets innsats er anerkjent av store deler av klubbens medlemmer
Stipend
Prestasjonsstipend
Prestasjonsstipend tildeles utøvere i OK Moss som har fått følgende plasseringer i Hovedløpet langdistanse, hovedløpet sprint samt alle individuelle distanser i junior NM og junior NM stafett.
Hovedløpet, langdistanse og sprint:
1. plass: kr. 3000,-
2. plass: kr. 2000,-
3. plass: kr. 1000,-
Hovedløpet, kretsstafett
⦁ plass 2500,- til hver OK Moss løper
⦁ plass 1500,- til hver OK Moss løper
⦁ plass 1000,- til hver OK Moss løper
Junior NM, individuelle distanser:
1. plass: kr. 6000,-
2. plass: kr. 5000,-
3. plass: kr. 4000,-
Junior NM, stafett:
1. plass: kr. 3000,- til hver løper
2. plass: kr. 2500,- til hver løper
3. plass: kr. 2000,- til hver løper
Junior EM/VM
Representere Norge i Junior eller ungdoms EM/VM: 3000 kr
Junior eller ungdoms EM/VM, individuelle distanser:
1. plass 7000 kr
2. plass 6000 kr
3. plass 5000 kr
Junior eller ungdoms EM/VM stafett
1. plass 4000,- til hver løper
2. plass 3500,- til hver løper
3. plass 3000,- til hver løper
Utdeles på MM Ultralang i november.
Stipendet skal brukes til utstyr eller samlinger i orienteringssammenheng.
Hvis en utøver får flere topp 3 plasseringer i nevnte konkurranser i løpet av en sesong legges stipendsummene sammen løp for løp.